文章详情

萌新探专业 | 信息“e”时代,有你更精彩

发表时间:2023-09-08 09:58

萌新探专业 | 信息“e”时代,有你更精彩


图片
图片
2023年2月,中共中央、国务院印发了《质量强国建设纲要》。文件中指出,要推动经济质量效益型发展,开展质量管理数字化赋能行动,推动质量策划、质量控制、质量保证、质量改进等全流程信息化、网络化、智能转型。要增强产业质量竞争力,推进基础制造工艺与质量管理、数字智能、网络技术深度融合,提高生产制造敏捷度和精益性。支持通用基础软件、工业软件、平台软件、应用软件工程化开发,实现工业质量分析与控制软件关键技术突破。

图片

党的二十大报告指出,到二〇三五年,我国发展的总体目标是:经济实力、科技实力、综合国力大幅跃升,人均国内生产总值迈上新的大台阶,达到中等发达国家水平;实现高水平科技自立自强,进入创新型国家前列;建成现代化经济体系,形成新发展格局,基本实现新型工业化、信息化、城镇化、农业现代化;基本实现国家治理体系和治理能力现代化,全过程人民民主制度更加健全,基本建成法治国家、法治政府、法治社会;建成教育强国、科技强国、人才强国、文化强国、体育强国、健康中国,国家文化软实力显著增强。

图片


我校立足粤港澳大湾区区位优势
瞄准国家新一代信息技术发展战略
契合信息社会发展需求
信息类专业建设深度融合地方产业
为社会培养高素质技术技能人才
信息化高速专列即将发车
请抓紧上车
抵达属于你的超级未来

图片


先沉浸式体验信息学院的一体化教学吧





信息学院简介


广东交通职业技术学院信息学院是面向新一代信息技术,培养高素质技术技能人才的工科学院,现有在校生2800余人。学院立足粤港澳大湾区区位优势,瞄准国家新一代信息技术发展战略,契合信息社会发展需求,聚焦特色、奋勇担当,努力为社会培养更多创新型、复合型高素质技术技能人才。
信息学院坚持“以人为本,博学创新”的办学理念,不断优化专业结构,凝练专业特色,打造专业品牌。设有计算机网络技术(国家骨干专业、广东省首批高水平专业群牵头专业、广东省一流院校高水平建设专业、广东省二类品牌专业、广东省高职教育示范性专业、广东省高本协同育人试点专业、广东省中高职贯通培养试点专业、首批IEET工程教育认证专业、教育部“1+X”证书试点专业)、软件技术(国家骨干专业、广东省一流院校高水平建设专业、广东省二类品牌专业、广东省高职教育重点专业、高本4+0协同培养试点专业、教育部首批“1+X”证书试点专业)、数字媒体技术(教育部“1+X”证书试点专业、广东省中高职贯通培养试点专业、广东省交通行业宣传推广设计服务基地)、人工智能技术应用(行业新兴专业,教育部“1+X”证书试点专业)、融媒体技术与运营(行业新兴专业,学生报考热门专业之一)、区块链技术应用(行业新兴专业,2023年新办专业)等六个专业。专业设置和方向紧密契合区域经济发展和产业结构调整,专业招生报考率高,就业前景好,各专业毕业生深受企业青睐。近三年,学院报考率、报到率、就业率稳居全校前列。

1

教师水平高

教师水平高学院现有教师60余人,博士、副高及以上职称人员占比近50%,拥有省级教学团队1个,高职专业领军人才、教学名师、南粤优秀教师、黄炎培职业教育杰出教师、技术能手、高层次兼职教师等省级“名师”8人。国家级十三五规划教材1部,国家级教学资源库子项目2个,主持或参与省级以上教学资源库3个,教师参与制定国家教学标准2项。荣获省级及以上教学成果奖5项,省级精品课程、课堂革命典型案例等6项,省级教师教学能力竞赛等5项。拥有国家级协同创新平台和国家级信息技术专业群“双师型”师资培训基地,师生们获得专利、软件著作权90多项,拥有华为、锐捷、微软等高级IT职业证书50余项,双师型教师比例100%。学院持续加大高水平人才引进和培养力度,不断提升教师的教学和科研水平,为提高人才培养质量提供了有力保障。

2

育人环境优

育人环境优学院积极推进校企合作,建立信息技术领域产教融合协同育人机制,与锐捷、华为、中兴通讯、广州地铁、深圳地铁、广州海格通信等公司深度融合开展校企合作。校企联合成立锐捷、华为等网络学院,拥有ICT网络工程综合技能训练中心、信息技术大类公共实训中心等国家级校内实训基地2个,国家级专精特新产业学院1个,智慧园区产业学院、科普基地、虚拟仿真实训中心等省级实训实践基地6个,教学条件优越,设备总价值5000余万元。依托华为、锐捷等头部厂商建立了校外实训基地与就业基地60多家,校企联合开发培训资源包、教学资源库、在线课程及教材,与粤嵌等企业联合开办国培班,与锐捷、唯康等企业联合开展订单班,校企共建“校中厂”、“厂中校”,积极创新人才培养新模式,信息学院2023年获“卓越华为ICT学院”称号。多年来,学院不断深化产教融合、校企合作,促进教育链、人才链与产业链、创新链有机衔接、融合发展,推进人才培养向全方位、深层次和可持续发展。

3

人才培养质量好

人才培养质量好学院牢牢把握契机,全方位推动人才培养模式、教学方法和手段的改革创新,夯实人才培养基础,构建特色鲜明的人才培养体系。近五年来,学生参加全国职业院校技能大赛、挑战杯、“互联网+”大学生创新创业大赛等各类竞赛获省级及以上奖项近400项,其中国家级一等奖35项,二等奖77项,省级一等奖82项,二等奖111项;20个项目和团队荣获广东省大学生暑期“三下乡”社会实践省级重点项目和优秀团队。毕业生就业质量高,就业率均保持在98%以上。在多年的办学过程中,学院不断探索将创新创业教育融入人才培养全过程,努力构建产教融合高质量人才培养体系,致力于培养德智体美劳全面发展的应用型技术技能人才。


院紧紧围绕“粤港澳大湾区”发展战略,以立德树人为根本,贯彻新发展理念,发挥技术和人才优势,注重学生专业及创新能力的培养,率先培养出在校生获得HCIE(华为认证互联网专家)、RHCA(Red Hat认证架构师)、RHCE(Red Hat认证工程师)、RCNP(锐捷认证高级路由交换工程师)等高水平国际职业资格认证,学生职业资格证书获取率(通过率)达到98%,学生专业基础扎实,动手能力强,综合素质高。

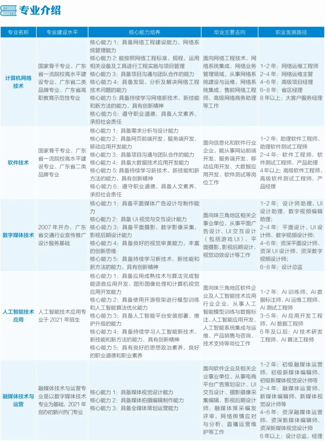
信息学院专业介绍

图片图片

专业介绍

信息学院

软件技术

▶【培养目标】

本专业主要面向软件行业企业及相关单位,重点培养“Web网站开发”、“移动应用开发”等方向的创新型技术技能人才。适应学生多样化成长需求,面向软件需求分析、软件系统设计、软件开发、软件测试、软件运行维护、软件项目管理、产品研发等岗位培养软件工程师、软件测试工程师等。


▶【学习领域】

图片


▶【就业方向】

面向软件企业及相关企事业单位,从事Web网站开发、手机应用开发、微信小程序开发、软件测试等工作。毕业5年后预期成长为手机软件工程师、Web开发工程师、软件测试工程师、产品经理等。

专业风采

图片
图片


信息学院

数字媒体技术

▶【培养目标】

数字媒体技术专业(原图形图像制作专业)于2007年开始招生,以艺术为基础、以技术为手段,面向平面设计、UI设计、视频制作与虚拟现实制作等热门领域,培养掌握数字媒体技术手段、具备创新思维的高技术技能型人才。


▶【学习领域】

图片


▶【就业方向】

面向珠三角地区数字媒体设计领域,从事电商视觉设计、平面设计、UI与交互设计、影视制作、插画设计、虚拟现实制作等工作。

专业风采

图片
图片


信息学院

融媒体技术与运营

▶【培养目标】

培养德、智、体、美、劳全面发展的技术技能人才,掌握融媒体技术与运营在广告、影视设计与新媒体平台方面的各项策划表现技能和商务推广、运营、用户管理与社群运营等方面的技能,面向互联网信息服务行业的全媒体运营师职业群,能够从事多种媒体广告策划设计、融媒体策采编发审评、大型活动直播、融媒体运行维护、网络舆情应对与分析工作的高素质技术技能人才。


▶【学习领域】

图片


▶【就业方向】

面向软件企业及相关企事业单位,从事电商平面广告策划设计、UI交互设计、摄影摄像采集编辑、影视后期设计师、融媒体策采编发审评、网络舆情应对与分析、直播运营维护等工作。毕业5年后预期成长为资深融媒体运营师、资深新媒体编辑师、资深新媒体视觉设计师等。

专业风采

图片
图片


信息学院

计算机网络技术

▶【培养目标】

具备网络工程技术、网络系统集成、网络业务管理等领域专业服务能力,具备正确的人生观和价值观,具备良好的社会责任感、职业道德和职业规范,具备高效沟通与团队协作能力,具备创新精神。


▶【核心能力】

本专业适应“互联网+”对网络工程领域技术技能人才的要求,携手网络行业的一线厂商和企业,适应学生多样化成长需求,通过“厚基础、专方向”的人才培养体系培养网络工程领域的技术型、技术管理型的技术技能人才。

本专业为我校首个参加IEET认证(TAC-AD)专业。该认证是由台湾中华工程教育学会(IEET)组织的,符合国际标准的工程级科技教育认证,促使其毕业生的学历亦受到国际认可。


▶【就业方向】

面向网络工程技术、网络系统集成、网络业务管理领域,从事网络系统建设与运维、信息系统安全运维、网络系统集成、售前网络工程师、售后网络工程师、高级网络商务助理等工作。


图片

专业风采

图片
图片

信息学院

人工智能技术应用

▶【培养目标】

本专业以立德树人为根本,把思想政治教育贯穿人才培养全过程,全面推进课程思政建设,培养德、智、体、美、劳全面发展,具有社会主义核心价值观和家国情怀,掌握大数据技术、机器学习基础、工程运维知识,具备使用开源框架和工具包完成相对较大规模数据分析与处理、模型训练与应用开发的能力,具备人工智能平台安装部署、维护升级的能力,能够从事人工智能应用开发、数据服务、人工智能系统集成与运维、人工智能产品技术支持等工作的,具有创新精神的复合型技术技能人才。


▶【学习领域】

图片


▶【就业方向】

面向软件企业及人工智能技术应用行业企业,从事人工智能模型训练、人工智能数据标注、人工智能应用开发、人工智能系统集成与运维等工作。毕业5年后预期成长为人工智能开发工程师、图像处理工程师、AI数据工程师、产品经理等。

专业风采

图片
图片

信息学院

区块链技术应用

▶【培养目标】

本专业面向软件技术和区块链技术应用行业,与区块链领先企业合作,培养面向新一代信息技术,满足数字经济、可信价值网络应用开发的,具有创新精神的复合型高技能人才。学生在德、智、体、美、劳全面发展,具有社会主义核心价值观和家国情怀,掌握计算机科学与技术,区块链技术基本理论及项目开发方法,具有区块链应用设计、开发、测试、部署、运维能力,具备较强的团队协作精神和高尚的职业素养。


▶【核心能力】


区块链技术的去中心化产品设计,智能合约开发,区块链最新漏洞以及最新安全事件分析,区块链系统交付及运维技术。


▶【就业方向】

向软件企业及区块链技术应用行业企业,从事区块链测试、安全研发、合约开发、应用开发、系统部署、系统运维等工作。毕业5年后预期成长为区块链算法工程师、安全研发工程师、区块链行业产品经理等。

专业风采

图片
图片

搭建技能追梦平台

一直以来,信息学院高度重视青年学生的培养,坚持以技能大赛为引领,秉持“以赛促学、以赛促教”的育人理念,不断创新人才培养模式,深化专业建设内涵,依托专业工作室建设,以IT文化节为平台,带动大学生科技创新工作深入开展,积极营造“重技能、讲技能、练技能、赛技能”的良好氛围
近年来,我院师生在全国职业院校技能大赛、“攀登计划”、“挑战杯”等竞赛活动中屡获佳绩。2022年,学院师生在全国职业院校技能大赛中获国家级二等奖1项,三等奖1项在广东省职业院校学生专业技能大赛中,出征24个赛项,获省级一等奖3项、二等奖8项、三等奖13项;获第十三届“挑战杯”省级银奖1项。2023年,学院再次承办广东省职业院校学生专业技能大赛“信息安全管理与评估”赛项,并获省级一等奖2项,二等奖8项,三等奖11项,其中1支队伍成功挺进国赛,荣获国赛三等奖在2023年华为 ICT 大赛中,师生获一等奖2项和二等奖2项。
图片
图片
图片
图片
图片
图片
图片
图片
图片
图片
图片
图片
图片
图片

打造校园文化特色品牌

打造校园文化特色品牌,服务学生成长成才。学院成功举办“第二十届IT文化节”“第十九届新生节”两大校园文化品牌活动,面对学生全年开展思想引领、志愿服务、专业技能、文化体育等第二课堂活动、积极开展“两善一星”评选,营造良好育人环境,提高学生专业技能和综合素养,努力形成全员、全过程、全方位育人格局。学院坚持多方联动、多措并举,开展心理微视频大赛女生节活动班级形象大赛文艺风采大赛“信息杯”班级篮球赛、暑期三下乡社会实践等活动,进一步创新校园文体活动机制,通过形式多样、内涵丰富的校园文体活动,不断丰富学生文化生活,深化立德树人成长体系建设,为广大学子搭建了德智体美劳全面发展的广阔舞台,服务学生成才。

图片


图片

图片


图片


图片


图片


图片


图片


图片

实训教学条件


图片


图片


图片


图片

产教融合提质增效



多年来,学院主动谋划,及早布局,落实落细工作要求,积极发挥党组织和党员的服务育人功能,不断深化产教融合、校企合作,促进教育链、人才链与产业链、创新链有机衔接、融合发展,推进人才培养向全方位、深层次和可持续发展。2023年,信息学院获“卓越华为ICT学院”称号;我院以“北斗智能应用”为建设方向的“专精特新产业学院”项目正式获工信部立项建设。

图片


图片


图片


图片


图片


图片


图片


图片

图片






图片
欢迎关注我哟
国家优质专科高等职业院校
电话:020-37236028
移动电话:13229944334、13229977952
普高Q群:135184407
学业考Q群:124891431
自主招生、3+证书Q群:185734426
招生信息网:zs.gdcp.cn
★★走进国家优质院校   体验优质职业教育

-信息学院全媒体中心-

排版:刘元芝 肖楠

初审:陈世健

复审:陈振宇

终审:陈秀君图片

联系我们:0763-3918834(院办)0763-3918835招生 就业)
通讯地址:广东省清远市清城区中宿路34号 邮政编码:510650 版权所有:广东交通职业技术学院(粤ICP备05127658号)